校长信箱
联系我们
首页
走进一六八
学校简介
校园文化
领导关怀
班子成员
办学成果
校友风采
大事记
校报校刊
毕业纪念
党建园地
主题学习
支部建设
共青团
教工之家
德育园地
德育动态
德育课程
生活管理
心理健康
家校平台
学生资助专栏
教学管理
教务动态
拔尖创新人才培养
艺体特长
教育科研
教研动态
学科建设
课题研究
教研成果
教师成长学院
语言文字
师资队伍
国际教育
国际教育动态
国际交流
A-level项目
学生发展
科学教育
科教动态
科技创新
科技社团
实验教学
智慧运维
智慧校园
后勤保障
后勤动态
校园安全
资产管理
基建维修
卫生保健
饮食健康
校务公开
通知公告
工作安排
校园值班
岗位招聘
校务公开
校庆专栏
招标采购
集团办学
校长信箱
联系我们
通知公告
您现在的位置:
首页
-
校务公开
-
通知公告
通知公告
工作安排
校园值班
岗位招聘
校务公开
校庆专栏
招标采购
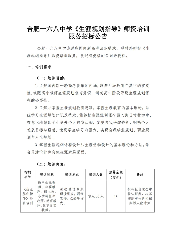
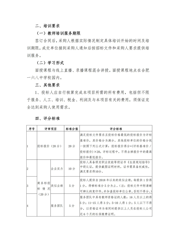
合肥一六八中学《生涯规划指导》师资培训服务招标公告
发布时间:2021.12.28
浏览量:2648次
上一篇:
合肥一六八中学第五届“家教心主张”家庭教育文章征集活动方案
下一篇:
关于合肥一六八中学第六届德育展评课比赛结果的表彰决定
返回上一页
微信公众号
0551-63803900/63803905
咨询热线
合肥经济技术开发区始信路179号
集团学校地址
Copyright© 2024合肥一六八教育集团版权所有
皖ICP备05013557号-1
皖公网安备 34019102000387号
联系我们